2023年是澳门铁盘算盘490777建校二十周年,也是学校砥砺奋进、快速发展的一年。科院人深入学习贯彻习近平新时代中国特色社会主义思想,踔厉奋发、勇毅前行,掀开了“学校因开发区而强,开发区因学校而兴”的高质量发展篇章。
让我们一起重温2023年的奋进足迹,共享学校高质量发展成果,共同展望崭新的2024。
2023十件大事
1. 深入开展学习贯彻习近平新时代中国特色社会主义思想主题教育,以学促干推动高质量发展
学校将深入开展学习贯彻习近平新时代中国特色社会主义思想主题教育作为首要政治任务来部署推进,紧紧围绕“学思想、强党性、重实践、建新功”总要求,以习近平新时代中国特色社会主义思想为指导,科学谋划高水平学校建设的方向路径,以主题教育实际成效推动学校事业高质量发展。

开展学习贯彻习近平新时代中国特色社会主义思想主题教育读书班

开展“牢记嘱托 感恩奋进 走在前列”大讨论
2. 隆重举行建校20周年高质量发展大会,凝心聚力奋进新征程
澳门铁盘算盘490777建校20周年高质量发展大会于11月26日在新吴体育馆隆重举行。无锡市委书记杜小刚亲临现场发表重要讲话,对学校高质量发展寄予厚望与嘱托。踔厉奋发二十载,弘毅守正向未来,全校上下满怀发展信心,凝心聚力踏上新起点,奋战争创中国特色高水平学校新征程。

无锡市委书记杜小刚发表重要讲话

无锡高新区党工委书记、新吴区委书记崔荣国大会致辞

建校20周年高质量发展大会
3. 协同共进“两翼”齐飞,高质量支撑产业发展
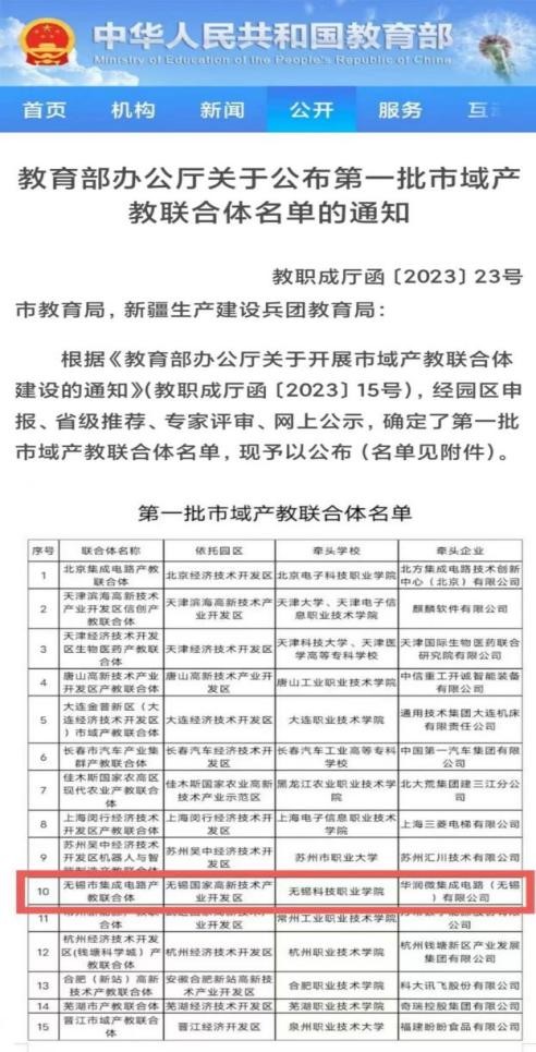
9月28日,依托无锡国家高新技术产业开发区,由我校与华润微集成电路(无锡)有限公司共同牵头申报的无锡市集成电路产教联合体成功入选国家第一批市域产教联合体。10月12日,由我校与中科芯集成电路有限公司、南京邮电大学共同牵头组建的全国半导体行业产教融合共同体在第60届中国高等教育博览会上成立,政产企校合力服务和促进产业高质量发展。

无锡市集成电路产教联合体成功入选国家首批市域产教联合体

高新区党工委副书记、管委会副主任、新吴区委副书记、区长章金伟指导联合体建设

全国半导体行业产教融合共同体成立

教育部职业教育与成人教育司副司长林宇在仪式上致辞
4. 坚持党管人才,澎湃高质量发展动能
12月14日,学校召开人才工作会议,贯彻落实中央和省委人才工作会议精神,加快实施新时代人才强校战略,提高学校人才优势和核心竞争力。今年以来,学校新增省青蓝工程优秀青年骨干教师培养对象3名、省青蓝工程中青年学术带头人2名、无锡市有突出贡献中青年专家”、第一批“无锡市太湖文化优青”,收获省教学能力大赛一等奖、省微课比赛一等奖。第二批优秀年轻干部团队赴无锡高新区(新吴区)实践锻炼。

人才工作会议

颜科红教授领衔江苏省职业教育“双师型”教师团队

第二批优秀年轻干部赴无锡高新区实践锻炼
5. 聚焦立德树人根本任务,全面育人硕果盈枝
通过新年德育课暨升旗仪式、开学典礼、毕业典礼,邀请全国人大代表、政协委员、全国劳动模范等讲思政课,厚植学生家国情怀和理想信念。王济勇同学获评2023年江苏省“最美大学生”,“标本之魅,生活之美”团队站上了第十三届“挑战杯”中国大学生创业计划竞赛金奖的领奖台,迎来了“一带一路”国家首批留学生,在校生规模与生源质量稳步提升,毕业生年终就业率和留新率持续攀升。

新年德育课暨春学期升旗仪式

2023年江苏省“最美大学生”王济勇

黄维乐团队获第十三届“挑战杯”中国大学生创业计划竞赛金奖

留学生开学典礼
6. 深入推进高水平建设,专业建设提质增效
深入推进“高水平”建设,不断深化专业内涵建设,通过省高等职业教育产教融合集成平台验收,获评省第一批现场工程师专项培养计划项目、省职业教育校企合作典型生产实践项目、省示范性虚拟仿真实训基地培育项目,《汽车发动机构造与维修》获评省职业教育一流核心课程,《电工电子技术》等四部教材入选国家级“十四五”规划教材。收获一带一路暨金砖国家技能发展与技术创新大赛工业互联网网络互联技术竞赛一等奖、全国职业院校技能大赛嵌入式系统应用开发赛项二等奖、省职业院校技能大赛一等奖6项,跻身全省20强。构建内部质量保证体系,持续提升内部管理水平和人才培养质量。

获评江苏省第一批现场工程师专项培养计划项目

入选国家级“十四五”规划教材

一带一路暨金砖国家技能发展与技术创新大赛工业互联网网络互联技术竞赛一等奖

全国职业院校技能大赛嵌入式系统应用开发赛项二等奖
7. 深化科产教融合,科研工作频获突破
成立无锡高新区产学研协同创新研究院,架构“科院+”特色的校级科研平台生态体系。获批工信部中小企业发展促进中心第一批“专精特新产业学院”建设项目,首次申获无锡市重点实验室1个,首次申获省社科普及基地1个,首次荣获省哲学社会科学优秀成果奖1项,再获省高职院校工程技术研究开发中心1个,全校2023年科研项目到账总经费1228万元,科研创新实力迈上新的台阶,学校再获中国产学研合作创新奖。

无锡高新区产学研协同创新研究院启动

产业学院揭牌

“学习强国”线下体验馆获评江苏省社科普及基地

学校获评中国产学研合作创新奖
8. 扎根新吴永葆初心,服务地方再建新功
社区教育频获突破,学校入选全国“职业院校服务全民终身学习项目”第二批实验校,社区学院入选首批国家级“中国成人教育协会终身教育项目研究基地”,获评首批“江苏省社区教育共同体”和“无锡市社会教育工作先进集体”。实训学院瞄准企业用人刚需,开展华润集团新员工培训、集成电路测试技术师资培训、本科后培训,精准培养紧缺人才。师生投身高新区(新吴区)第八届运动会开幕式,展科院人风采英姿。

学校获评全国“职业院校服务全民终身学习项目”实验校


社区学院获评首批国家级“中国成人教育协会终身教育项目研究基地”

实训学院开展华润集团新员工培训

高新区(新吴区)第八届运动会开幕式在我校举办
9. 驰而不息培根铸魂,守正创新以文化人
守好思想政治工作“生命线”,构建大思政工作格局,学校获评省大中小学思政课一体化建设示范项目基地,荣膺“理响无锡”宣讲大联盟研学教育基地,“学习强国”线下体验馆被命名为无锡市党委(党组)理论学习中心组践学基地,获评江苏省社科普及基地,思政育人实践作为优秀典型案例纳入2023中国职业教育质量年度报告。校园文化不断繁荣,文化育人教改课题获批省高教教改研究重中之重课题,入选全国职业院校“美育+专业”优秀案例、全国职业教育优秀成果建设培育项目。

“学习强国”线下体验馆思政育人案例入选2023中国职业教育质量年度报告

学校获评省大中小学思政课一体化建设示范项目基地

“学习强国”线下体验馆被命名为无锡市党委(党组)理论学习中心组践学基地

第四届新吴文化博览会

获批江苏省高教教改研究重中之重课题
10. 全面从严治党向纵深推进,党建与事业发展“一融双高”
学校党委认真落实新时代党的建设总要求,不断健全全面从严治党体系,压实压细党建工作责任制,扎实推进“对标争先”建设计划、“强基创优”建设计划,党建与事业发展“一融双高”,在举旗定向、引领保障中汇聚合力、激发活力。以巡察整改“回头看”为契机,坚定不移推进全面从严治党向纵深发展,为高水平建设和高质量发展提供坚强政治保障。

2022-2023年度先进基层党组织

党支部书记赴延安精神无锡学习天地开展现场研学活动

省纪委监委第十一监督检查室来校调研指导纪检监察工作
2023关键词
高质量
二十年筚路蓝缕,二十年波澜壮阔。回眸廿载,澳门铁盘算盘490777坚持区校一体化发展,破解职业教育同质化,特色创新办学之路行稳致远,各项事业实现高质量发展。2023年,学校重点聚焦职业教育与重大产业的匹配,牵头成立国家首批市域产教联合体、全国半导体行业产教融合共同体,全力助推半导体行业和集成电路产业的高质量发展,用初心和使命书写开发区职业教育高质量发展的精彩答卷!