
一德国创新集群发展的战略与政策
创新集群是由企业、研究机构、大学、风险投资机构、中介服务组织等构成,依托产业链、价值链、创新链和知识链形成的,有利于创新的战略联盟和合作网络系统。近年来,随着集群经济的优势愈加明显,通过创新集群推动经济发展,已成为欧美发达国家推动科技创新、经济发展的重要战略手段之一。德国政府积极推进创新集群发展,一方面是由于集群自身发展的规律性使然。另一方面是由于欧洲范围内的经济发展战略与思路发生了转变。欧洲各国政府认为,不充分的创新活动是近年来欧洲经济增长表现不佳的重要原因。因此,需要通过加强创新活动,促进经济增长,以迎接全球竞争。2000年欧盟达成“里斯本战略”,强调知识经济,倡导“促进强者更强”,从而提升区域整体的竞争力。这使得欧洲各国开始转变发展思路,调整产业政策,而发展创新集群是加快区域发展的潜在驱动力。自2006年德国联邦政府推出了历史上第一个全国范围内的《德国高科技战略(2006-2009)》以来,德国相继出台了一系列具体的行动计划与政策,促进产学研联合,重点支持研究机构与企业结成创新联盟,以及创新集群建设,使得集群发展成为德国科技战略的核心内容。
20世纪90年代中期开始,德国无论从联邦政府层级还是州政府层级都开始重视集群的发展,出台相应的政策,设立了相关的项目(如图1)。其中,不少项目的影响延续至今,培育了一批具有影响力的创新集群。德国一直延续着联邦政府与州政府并行推进的模式,推进创新集群发展。联邦政府层级的支持基金主要由联邦经济事务与能源部(FederalMinisterforEconomicAffairsandEnergy,BMWi)及联邦教育与研究部(FederalMinistryofEducationandResearch,BMBF)发起,而州政府层级则由各州政府及相关部门依据自身情况发起相关支持计划和政策(见表1)。
注:根据《ClustersinGermany》与德国集群信息平台的相关资料整理
图1 德国推进集群发展行动大事记

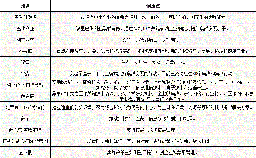
表1 部分联邦州集群政策的侧重点

表2 尖端集群竞赛和走向集群计划组织管理模式对比

经过二十年的发展,德国已经成形的集群已达452个,其中获得欧洲集群卓越计划金标的集群19个,占总量的24.4%,银标集群28个,占总量的48.3%,铜标集群159个,稳居欧洲前列。同时,通过一系列的生物集群推进计划,生物技术企业大幅增加,就业增长率明显高于其他区域,德国在生物技术方面取得的技术专利上升至欧洲首位,并撬动了大量的社会资本参与生物技术的开发。
二德国创新集群评估体系构建与方法
德国重视对集群及集群政策的评估,在相关集群项目执行中和执行后都有相应的评估,如尖端集群竞赛、走向集群计划等都进行了相应的评估。评估一般委托第三方进行。VDI-IT或VDE-IT作为德国联邦政府多个部门的服务提供商,在集群管理、集群评估方面有着丰富的经验,并在集群评估方面建立了一套比较完善、适用性广的评估体系(见图2)。
资料来源:集群与网络评估模型,IIT
图2 德国集群评估体系示例

该体系将集群行动、管理作为投入和产出的全过程,所投入的资源作为“投入”,包括人力投入、财物投入等。产生的直接相关具体举措作为“产出”,如发放宣传手册、举办培训活动、顾问咨询服务、研讨会等。对预定目标所产生的直接结果为“成果”,包括了集群参与主体获得的收益和态度、行为的转变等。将对超出了集群政策目标的间接作用称为“影响”,包括了对区域经济、社会和环境的影响。在实际操作中,还需要基于这一评估体系,将具体的评估内容细化为相应的指标或问题,选择适当的方法(见图3)。
资料来源:集群与网络评估的指标体系与方法,IIT
图3 德国集群评估指标体系与方法

评估过程主要包含四个步骤,即:(1)与不同利益相关者密切合作,识别评估的目标、特殊的评估对象和对评估标准达成一致意见。(2)开展评估,得到初步结论。(3)与利益相关者群体讨论与反馈,找到新的观点,进一步改进和完善评估结论。(4)完成包含建议的评估报告,完成评估工作。
三主要启示与经验借鉴
从德国推进创新集群发展的经验来看,有以下四个方面值得我们借鉴:
(一)从顶层战略着手,多种推动方式并存
德国的集群的快速发展,得益于其拥有明确的要以集群为核心推动创新的发展战略与目标。这一战略同时得到了联邦政府和各州政府的共识,并在两个层级政府部门的推动下得以迅速、高效的发展。在推进过程中,德国采取了分类推进的方式,针对弱势技术与产业、落后区域设立相关专项计划予以支持,扶持中小企业创新。对于发展较好的集群,则采取了竞赛的方式,运用市场机制,让其充分竞争,树立标杆,以促进其不断提高自己的创新能力、管理能力和国际化水平。
(二)重视创新网络建设,创新主体分工合理
德国拥有较为完善的创新体系,各创新主体分工明确,如高校专注于知识的传播和基础研究,研究机构大多专注于应用研究、技术开发,与企业结合更为密切,而企业的研发活动则专注于技术的商业化。基于明确、合理的分工,更加容易形成合理、高效、稳定的依托创新链条、价值链条的创新网络。
(三)重视对集群的评估与监测
德国在推进创新集群发展的过程中,重视对集群发展状况的监测,了解参与主体面临的需求与困难,定期发布监测报告。同时,对重大资助计划开展第三方评估,便于了解政策落实情况和资助资金使用情况,并向社会公开,使政策和财政资助更加透明、公开,并有利于政府根据评估结论对政策和资助计划进行相应的调整。
(四)建立信息平台,加强合作交流
德国联邦教育与研究部和经济事务与能源部共同打造的集群信息平台,为利益相关者了解集群政策、集群发展状况等提供了良好的渠道,同时也能够促进各集群间的相互学习与交流,扩展了集群的知名度。

工业和信息化部火炬高技术产业开发中心 京ICP备05034026号-9
京公网安备 11010202000532号
地址:北京市海淀区万寿路27号院 邮编:100036 联系电话:010-68209024 传真:010-68209025